[기계신문] UNIST 화학과 권태혁·민두영 교수 연구팀이 물분해로 생성된 활성산소를 이용해 암세포를 죽이는 새로운 치료법을 발견했다. 활성산소를 생성하는 광감각제가 암세포 내부의 막 단백질을 산화시켜 암세포를 사멸시키는 방법이다.
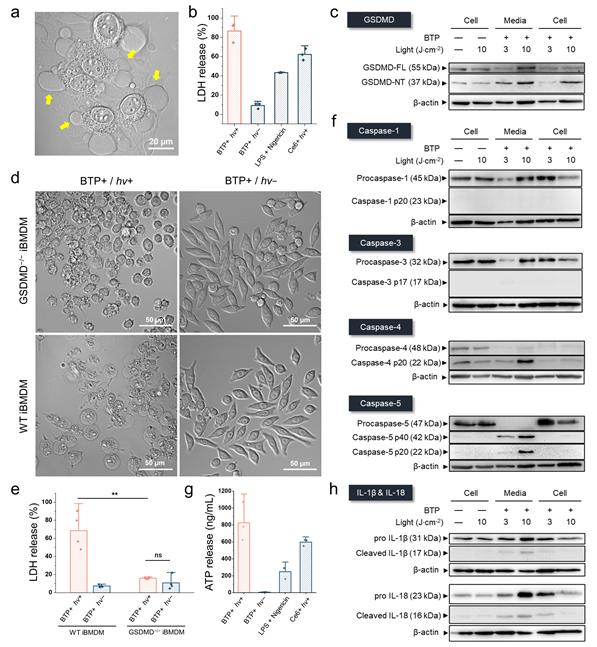
연구팀은 암세포의 막이 산화될 때 파이롭토시스(Pyroptosis)가 발생한다는 사실을 밝혀냈다. 파이롭토시스는 면역 관련 인자들이 세포 밖으로 방출되어 강한 면역 신호를 보내 암세포의 효과적인 사멸을 유도한다. 일반적인 세포 사멸 방식인 아폽토시스(Apoptosis)와는 다르다.
민두영 교수는 막 단백질의 산화가 단백질 손상을 유발한다는 점을 강조했다. 세포 내 광감각제가 빛을 받으면, 세포 내 막 단백질들이 활성산소에 의해 산화되어 손상된다. 이로 인해 세포 안에서 이를 치료하려는 소포체에 과부하가 걸려 결국 파이롭토시스가 발생하는 원리다.
이채헌 연구원은 “이번 연구는 병원체와 독립적으로 세포 내 산화 스트레스가 축적될 때 파이롭토시스가 일어날 수 있는 새로운 경로가 발견됐다”며 “이 결과는 다양한 면역 관련 질환 연구와 저산소 환경의 고형암 면역 치료에 도움이 될 것”이라고 말했다.
박민규 석박사 통합과정생은 “면역 치료와 시너지 효과를 낼 수 있는 새로운 암 치료 전략을 제시했다”며 “암 치료가 어려운 저산소 환경에서도 효과를 발휘해 기존 약물의 한계를 극복할 수 있다”고 강조했다.
이번 연구에서는 전자 주개-받개 형태의 광감각제가 저산소 환경에서 강력한 활성산소종인 하이드록실 라디칼(Hydroxyl radical)을 생성하는 방법을 밝혀냈다.
광감각형 항암제는 약물의 내성을 극복하는 동시에 면역을 활성화하여 파이롭토시스가 암세포 사멸을 유도하는 것이다.
권태혁 교수는 “이 연구는 저산소 환경을 극복해 종양을 제거하고, 암세포에 대한 면역 반응을 강화해 재발과 전이를 방지하는 데 중요하다”면서 “면역 활성 세포사를 원하는 시간과 장소에서 선택적으로 유발할 수 있어 학술적으로 새로운 방향을 제시하고 암 치료에도 적용 가능성이 높다”고 설명했다.
한편, UNIST 기술창업기업 ㈜오투메디는 이 연구를 기반으로 췌장암 동물실험 모델에서 효과적으로 종양을 제거하는 결과를 검증하는 등 전임상 실험을 진행하고 있다.
이번 연구는 ‘네이처 커뮤니케이션즈(Nature Communications)’ 5월 13일자 온라인판에 게재됐으며, ㈜오투메디, 한국연구재단, TIPS, 국립암센터, 울산과학기술원의 지원으로 이루어졌다.
기계신문, 기계산업 뉴스채널

